信息公开

济南滨河新区建设投资集团有限公司办公电脑供应商询价公告

发布日期:2019-04-02 11:26:00     来源:伟德国际1949


  现对集团打印机、耗材及周边设备采购选取供应商进行询价,有关事项通知如下,欢迎各单位参加报价。
  
  一、项目说明:
  
  1.项目名称:集团打印机、耗材及周边设备供应商选取
  
  2.采购单位:济南滨河新区建设投资集团有限公司
  
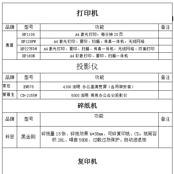
  3.项目要求:详见附件
  
  二、资质要求:
  
  1.须在中华人民共和国境内注册,具有独立法人资格的供应商,持有合法的营业执照。
  
  2.企业信誉良好,并在人员、设备、资金等方面具备相应的能力。
  
  3.本项目不接受联合体报价。
  
  三、报名时间、地点:
  
  凡有意参加报价者,请于2019年04月02日至2019年04月08日16时前携带营业执照副本、法定代表人身份证或法定代表人授权委托书及委托人身份证,至济南滨河新区建设投资集团有限公司(济南市历城区将军路80号707室)办理报名登记手续。
  
  四、询价(开启)时间、地点:
  
  1.时间:2019年04月09日10时30分。
  
  2.地点:济南市历城区将军路80号7楼会议室
  
  五、本项目联系人:
  
  济南滨河新区建设投资集团有限公司
  
  联系人:贾德虎
  
  联系电话:0531-55776030




附件: